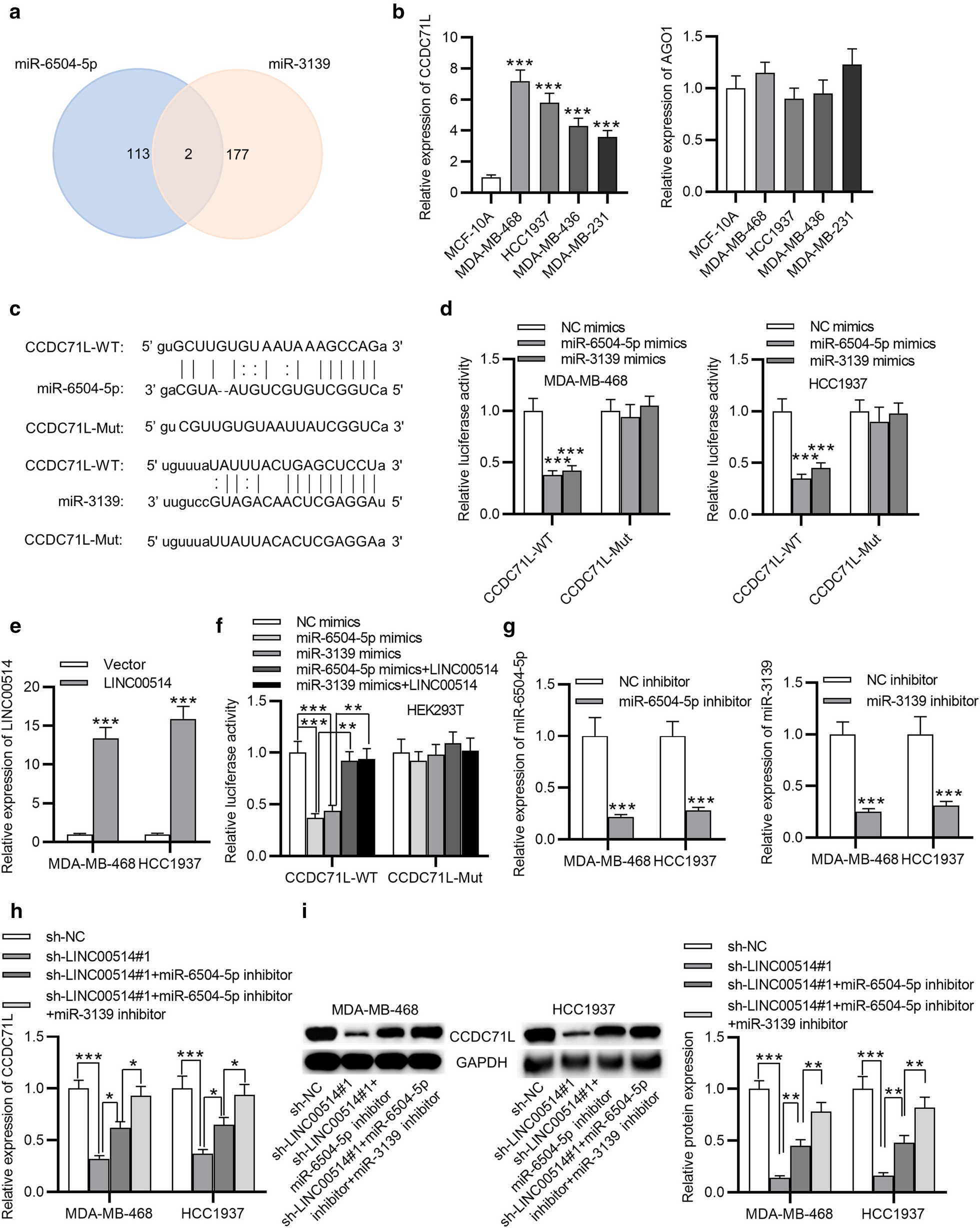
Fig. 5

CCDC71L was targeted by miR-6504-5p and miR-3139. a Predicted targets for both miR-6504-5p and miR-3139 via starBase. b Expressions of CCDC71L and AGO1 in TNBC cells was analyzed by RT-qPCR. c The predicted binding sites and constructed mutant sites between CCDC71L and miR-6504-5p/miR-3139. d Luciferase activity of CCDC71L-WT/Mut in TNBC cells transfected with miR-6504-5p/miR-3139 mimics. e LINC00514 expression in TNBC cells with pcDNA3.1/LINC00514 transfection. f YAP1-WT/Mut luciferase activity with indicated transfection in HEK293T cell was verified by luciferase reporter assay. g Transfection efficiency of miR-6504-5p/miR-3139 inhibitor in TNBC cells was evaluated by RT-qPCR. (H-I) Detection of CCDC71L mRNA and protein levels in TNBC cells with transfection of indicated plasmids. *p < 0.05, **p < 0.01, ***p < 0.001